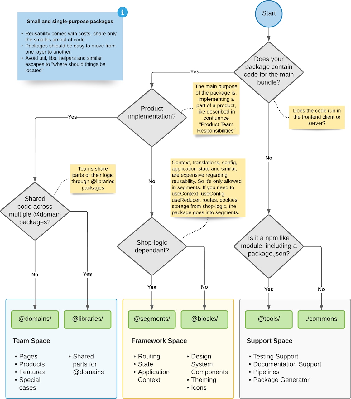
Packages in our monorepo are grouped and named, based of ownership and reusability in the following way:
#Blocks
Independent components, stateless and without any special cases. Exception: Theme context.
- Priority: Few dependencies, reusability across applications.
- Example Packages:
@blocks/icons,@blocks/ui,@blocks/theme - Ownership: One team per package, mainly
Helix.
#Segments
Rich Components, typically consisting of components from Blocks, mostly stateful. Application wide contexts.
- Priority: Reusability within an application.
- Example Packages:
@segments/authentication,@segments/session,@segments/user-specific-content - Ownership: One team per package, mainly
Helix.
#Libraries
Components used across domains and owned by a feature team.
- Priority: Cross-Team Reusability.
- Example Packages:
@libraries/navigation,@libraries/product-list,@libraries/cart - Ownership: One team per package, mainly feature teams.
#Domains
Domain code that's only used in a domain and is owned by a feature team
- Priority: Autonomy of the teams.
- Example Packages:
@domains/community,@domains/product-display,@domains/brand - Ownership: One feature team per package.
#Applications
Entry points and global code that must not be imported.
- Example Packages:
@applications/shop,@applications/design-system - Ownership:
Helix
#Commons
Config and definitions. No depenencies to other packages.
- Example Packages:
./build,./development,./docker - Ownership:
Helix
#Tools
Non-productive support code
- Example Packages:
@tools/package-generator,@tools/testing-support-shop,@tools/documentation-support - Ownership:
Helix
#Package assignment
Packages can be created with the Package Generator
#Package rules
| Blocks | Segments | Libraries | Domains | Applications | |
|---|---|---|---|---|---|
| Translations __() | ❌ | ✅ | ✅ | ✅ | ❌ |
| Network Access https, ws.. | ❌ | ✅ | ✅ | ✅ | ❌ |
| Statefulness useContext, useConfig, useReducer, dispatch, routes, cookies, local/session-storage... | ❌ | ✅ | ✅ | ✅ | ❌ |
| Code imported in Blocks | ✅ | ❌ | ❌ | ❌ | ❌ |
| Code imported in Segments | ✅ | ✅ | ❌ | ❌ | ❌ |
| Code imported in Libraries | ✅ | ✅ | ✅ | ❌ | ❌ |
| Code imported in Domains | ✅ | ✅ | ✅ | ❌ | ❌ |
| Code imported in Applications | ✅ | ✅ | ✅ | ✅ | ❌ |
| Application entry points | ❌ | ❌ | ❌ | ❌ | ✅ |